新闻动态

News

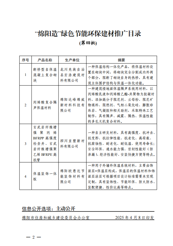
绿健活动家-西格林微信公众号宣传达峰科技丙烯酸复合隔声保温材料

发布日期:2025-07-09

“绵阳造”绿色节能环保建材-丙烯酸复合隔声保温材料

绿健活动家-西格林 2025年07月08日 18:07 四川

随着我国新型建筑工业化的飞速发展和碳达峰、碳中和目标的提出,建筑的工业化、智能化、绿色化一直备受关注,新技术、新材料的应用也愈发重要。在市场环境的需要下涌现了一批批绿色新型建材...

四川达峰绿森节能新材料科技有限公司作为一家年轻的高新技术建材企业,提供新型绿色节能环保健康材料和生产、安装、维护的一站式专业服务。公司成立于2023年,是一家专业从事建筑水性无机涂料研发、生产与销售的公司。产品覆盖有外墙真石漆、多彩涂料、水包水、水包砂等传统饰面材料。同时我公司抓住市场脉搏,紧跟国家对建筑材料的绿色节能要求步伐,研发出丙烯酸复合隔声保温材料楼板撞击声隔声系统,满足国家对建筑节能、建筑安全、建筑舒适度等要求。目前拥有绵阳、德阳、广元、泸州、巴中、宜宾六家分支机构。

“达峰”象征攀登行业高峰,呼应国家“碳达峰”战略;“绿森”代表绿色生态,体现环保初心;“节能新材料”聚焦创新,推动可持续发展。公司以创新引领发展,以匠心铸就品质,用诚信经营和优质服务打造新时代的“中国品牌”,为经济社会高质量发展贡献一个企业应尽的力量。

 

 

企业证书

 

 

 

 

丙烯酸复合隔声保温材料是新型建筑功能材料,以改性丙烯酸树脂和丙烯酸乙酯共聚物为胶凝基材,复合气凝胶、阻尼材料和无机填料等制成的高性能多孔材料。该材料通过喷涂工艺形成楼地面隔声保温层,兼具卓越的隔声、保温、防火及环保性能,主要应用于建筑楼板,以提升建筑的声学舒适度和节能效果。丙烯酸复合隔声保温材料突破了传统材料功能单一的局限,实现了“隔声-保温-防火-环保”四效合一,尤其适用于绿色建筑、医疗静音工程、交通枢纽等对性能要求严苛的场景,是未来节能建筑的主流解决方案之一。

 

 

丙烯酸复合隔声保温材料的优势是什么?

 

隔声性能优越

该材料通过特定的厚度设计,实现了计权标准化撞击声压级≤65 dB的高效隔声效果,显著降低楼板撞击噪声,为居住和工作环境提供了更安静的空间。

 

该材料的导热系数低至≤0.026 W/(m·K),这一超低导热性能确保了其在保温隔热方面的优越性,远超传统保温材料,有效减少热量损失。

丙烯酸复合隔声保温材料的燃烧性能达到A2级(GB 8624-2012标准),满足建筑防火规范要求,为建筑提供了更高的安全保障。

该材料的VOC含量≤80 g/L,甲醛含量≤50 mg/kg,完全符合GB 50325等室内环境标准,确保了室内空气质量,对居住者的健康无害。

施工便捷

采用喷涂成型技术,该材料能够与基层粘结牢固,尤其适用于复杂构造节点的处理,大大提高了施工效率和施工质量。

 

 

 

 

什么是撞击声?

 

传播原理

撞击传声是通过固体介质传播的声音,如脚步声、拖拽家具声等。当物体撞击楼板时,会产生振动,振动通过楼板和墙体等固体结构传播到其他房间,形成噪声。这种噪声通常具有较高的频率和较大的强度,容易引起人们的不适。

噪声强度

实测数据显示,不同行为产生的撞击声强度差异较大。例如,儿童跑跳产生的噪声值为75-85dB,高跟鞋行走产生的噪声值为65-75dB。这些高强度的撞击声会对楼下居民的生活造成较大干扰。

影响因素

撞击传声的强度和传播范围受楼板材料、结构形式和厚度等因素影响。较薄的楼板或材料密度较低的楼板,更容易传播撞击声。此外,楼板的连接方式和隔音措施也会对撞击传声的效果产生重要影响。

 

 

 

 

噪声的危害!

 

睡眠障碍

噪声是导致睡眠障碍的重要因素之一。频繁的噪声干扰会使入睡困难、睡眠中断、早醒等问题频发,严重影响睡眠质量。长期睡眠障碍会导致白天精神不振、注意力不集中、记忆力减退等问题。

焦虑抑郁

睡眠障碍和长期的噪声暴露还会引发焦虑和抑郁情绪。人们在噪声环境中容易感到烦躁不安、情绪低落,甚至出现心理障碍。这种心理压力会对生活质量产生严重影响。

邻里纠纷

噪声问题也是邻里纠纷的主要原因之一。据调查,噪声问题占物业投诉量的42%。邻里之间的噪声纠纷不仅影响居住环境的和谐,还可能引发法律纠纷,影响社区的稳定。

 

 

各类产品对比

 

 

 

 

关键性能指标

 

 

导热系数

导热系数为0.026 W/(m·K),达到行业领先水平,保温性能优异。

与传统材料相比,传热系数降低30%,节能效果显著。

燃烧性能

燃烧性能达到A2级,符合建筑防火要求,安全性高。

产品在高温下不燃烧、不熔融,无有毒烟气产生。

撞击声隔声

撞击声隔声效果显著,5mm厚度下撞击声压级≤65dB,7mm厚度下撞击声压级≤60dB,10mm厚度下撞击声压级≤55dB。

产品可有效降低楼板传声,提高建筑隔声性能。

VOC含量

VOC含量仅为4g/L,远低于国家标准80g/L,绿色环保。

产品无刺激性气味,对室内空气质量无影响,符合环保要求。

 

 

权威检测报告

 

 

 

 

 

施工流程与工艺

 

 

 

 

相关工程案例代表

 

 

 

一个时代有一个时代的使命,一个企业有一个企业的担当。顺应国家推进生态文明建设和绿色低碳发展,担当美丽中国“节能、减排、低碳、安全、便利和可循环”的先行者!

 

联系电话:028-8579 8577

地址:成都市双流区太平园国际商务中心写字楼4号楼201 

网站:http://www.scdfn.com.cn

专业从事绿色隔音保温防火涂料生产企业
拥有多年的行业经验和良好的市场口碑
致力于为客户提供全方位的音保温防火涂料
应用于屋顶、墙面、地下室等各个领域
迅速响应客户需求,提供高效、优质的音保温防火涂料解决方案

Copyright © 2024 四川达峰科技官网 All Rights Reserved

ICP域名信息备案号:蜀ICP备2023026017号

咨询服务